ArchiMate® 3.1 规范:新版标准

该标准的3个重要改进
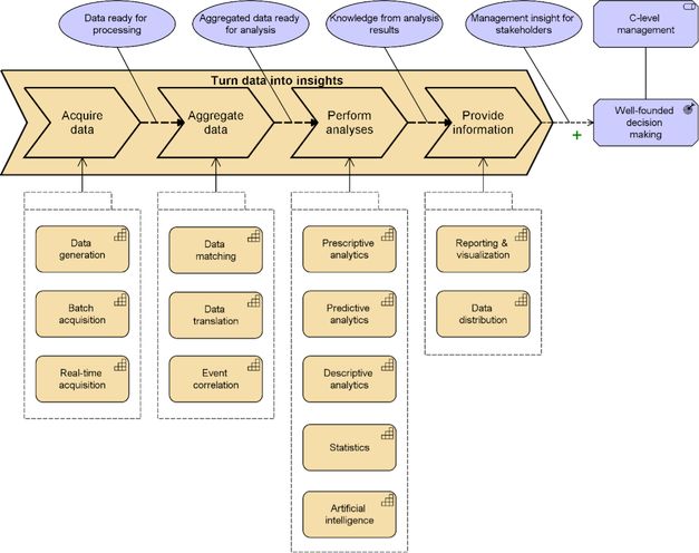
资源可分配给价值流,能力可服务于(如支持)价值流。这支持能力–价值流交叉映射方法,这种方法可帮助您确定企业需要或使用哪些能力来支持价值流中的阶段。如下图所示。它展示了业务情报案例研究中的一个数据分析价值流模型。我们可以看到价值流向价值流的各个阶段,每个阶段都会产生相关附加价值。最后,该价值流将帮助特定利益攸关者制定“有充分依据的决策”,取得业务成果。价值流的每个阶段都需要多个能力,如下所示。您可以使用改进的分组概念对该交叉映射进行高效地建模。

价值流示例

使用模板的定向关联

有效推导(绿色)

潜在推导(红色)

Marc Lankhorst
Marc Lankhorst 是 BiZZdesign 管理顾问兼首席技术宣传官。他负责 BiZZdesign 的愿景、市场开发、数字业务设计和企业架构咨询与培训以及面向企业架构建模的 ArchiMate® 语言的宣传工作。他的专业知识和兴趣领域包括企业和 IT 架构、业务流程管理、敏捷方法、产品组合管理和数字业务设计。
Marc 发表了大量科学与商业文章,他是《工作中的企业架构》(描述 ArchiMate 语言)和《敏捷服务开发》这两本书的第一作者。Marc 已通过 ArchiMate®、TOGAF9®、IT4IT™ 和 SAFe® Agilist 的认证,并获得特文特大学计算机科学理科硕士和荷兰格罗宁根大学博士学位。